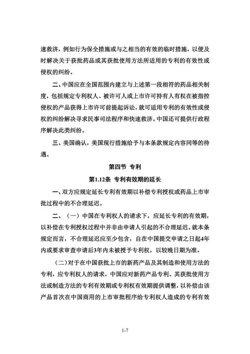
Information

企业信息

公司名称:上海达勤瑞网络科技有限公司

法人代表:陈浩

注册地址:上海市嘉定区静塘路988号2幢J

所属行业:软件和信息技术服务业

更多行业:软件和信息技术服务业,信息传输、软件和信息技术服务业

经营范围:一般项目:技术服务、技术开发、技术咨询、技术交流、技术转让、技术推广;网络技术服务;信息系统集成服务;广告设计、代理;广告制作;图文设计制作;文艺创作;动漫游戏开发。(除依法须经批准的项目外,凭营业执照依法自主开展经营活动)

Contact

联系我们

电话:-

网址:www.gwlyt.com

地址:上海市嘉定区静塘路988号2幢J

PRODUCT

产品列表

INTRODUCTION

企业简介

-

专业承接 海天牌1000克与500克注塑机在产工厂及技术整体转让